摘要:法规公布 2016年3月24日, 中国财政部和国家税务总局联合发布了财税【2016】36号文 (36号文) ,公布了尚未营改增的行业适用的增值税税率和政策,该文件自2016年5月1日起生效。我们研究了营改增新政策对所有受影响行业的整体影...
法规公布
2016年3月24日, 中国财政部和国家税务总局联合发布了财税[2016]36号文 (“36号文”) ,公布了尚未营改增的行业适用的增值税税率和政策,该文件自2016年5月1日起生效。
在毕马威中国税务快讯第九期中,我们研究了营改增新政策对所有受影响行业的整体影响。在本期毕马威中国税务快讯中,我们将就营改增新政策对房地产及建筑业行业的影响进行进一步的分析。
房地产及建筑业适用的增值税率
36号文确认了我们之前在2016年3月5日发布的毕马威中国税务快讯中预测的增值税率。房地产及建筑业适用的增值税率,以及营业税率和增值税率的比较请见下图:

由于增值税实际上是基于差额征税(销项减进项),而营业税是基于全额征税(仅销项),所以单纯将新税率和老税率直接比较是没有意义的。另外,过渡性政策的实施也会对税率产生进一步的影响,我们将会在下文进行进一步的阐述。
总体影响
营业税税制下,房地产及建筑业对于营业税税源的贡献最大。由于营改增后房地产及建筑业的增值税率相较于营业税率有较大的变化,营改增新政策对于房地产及建筑业的影响巨大。政府为保证房地产及建筑业从营业税向增值税平稳过渡,出台了一些具体的规定。总体来讲,房地产及建筑业适用的增值税政策中具有实质性宏观经济影响的主要有4项政策:
过渡性政策 – 营改增新法规中包括了一系列过渡性政策,其中包括房地产开发企业中的一般纳税人,销售自行开发的开工日期在2016年4月30日前的房地产项目,以及一般纳税人出租其2016年4月30日前取得的不动产,可以选择适用简易计税方法按照5%的征收率计税。这意味着房地产企业的老项目可以适用和营业税同样的税率。这一安排是为了实现营改增平稳的过渡,增值税率不会突然间提高到11%。销售2016年5月1日后取得的或新开发房地产项目才适用于11%的增值税率,这一政策不适用于个人销售住房。
对发生的土地采购成本视同进项抵扣 – 当房地产开发商销售房地产计算增值税额的时候,向政府部门支付的土地价款可以从销售额中扣除。这个优惠政策将会有效地保证房地产开发商只对其增值的部分进行纳税,但只能用于房地产开发商按照11%的增值税率缴纳增值税,而不适用于开发商选择过渡期政策按征收率缴纳增值税的情况。
个人将购买2年以上(含2年)的住房对外销售的,免征增值税 – 为鼓励长期持有不动产并抑制投机行为,除北京、上海、广州和深圳外,个人将购买不足2年的住房对外销售的,按照5%的征收率全额缴纳增值税;个人将购买2年以上(含2年)的住房对外销售的,免征增值税。该政策延续了营业税的规定,这一政策不仅适用于个人自住用房,也适用于投资的住房。
分期抵扣适用于11%增值税率的不动产进项税额 – 2016年5月1日之后购入的不动产将适用11%的增值税率,并且如果购买方是增值税一般纳税人,可以就不动产相关进项税额可以申报抵扣。政策进一步规定,这部分可抵进项分摊在不动产购入后两年内抵扣,第一年可抵扣60%,而余下的40%可于第二年抵扣。在现行的营业税制下,购入房地产资产未曾有过可被抵扣的制度,这是我国在增值税税制下巨大的发展,尽管就国际增值税税制惯例而言,这种分期抵扣增值税进项税额的方式并不常见。
尽管新的政策以相对平缓的方式控制着对房地产和建筑业的直接影响,预测在2016年5月1日之前,许多建筑业工程项目和房地产销售将会被大力推进,房地产开发商以及购买方从而实现可选择适用过渡性政策。
哪些属于“房地产及建筑行业“征税范围?
政策对于“房地产业”及“建筑业”的定义与营业税法规下的规定基本一致,意味着增值税将适用于房地产销售和租赁业务,并且影响主要的房地产类型,比如住宅、零售、写字楼、工业地产、以及商业地产。
重要的一点是,服务供应商的业务活动比如房地产中介、物业管理公司、建筑师、测量师将不会被列入“房地产及建筑业”服务范围,而被列入“商务辅助服务”,并适用6%的增值税率。
过渡性政策
过渡性政策可能是房地产业主、出租方、房地产基金和房地产投资公司最为密切关注的重要方面。简而言之,对于任何政府而言引入增值税最困难的问题之一是,如何在不影响市场经济秩序的前提下,将增值税适用于存量的房地产和建筑业项目。
过渡期政策适用的情况总结如下:

采用简易征收的过渡政策意味着:
建筑业适用于3%的征收率,不动产销售和租赁适用于5%征收率
建筑业及不动产业销售和租赁的供应方无法抵扣进项税
建筑业及不动产业销售和租赁的购买方也许可能抵扣进项税
建筑业及不动产业销售和租赁的供应方也许可能开具增值税专用发票
可能更加优惠的政策是如果一般纳税人购进选择适用简易计税方法的建筑和房地产项目,而且还可以抵扣进项税。但建筑企业和房地产企业是否可以就简易计税方法的项目自行开具增值税专用发票(如果已经是增值税一般纳税人),还是需要去主管税务机关代开增值税专用发票有待进一步明确。同时,是否对于选择按照5%简易计税方法的出租不动产项目同样也可以开具增值税专用发票需要拭目以待。
过渡期政策期间,供应商可以自主选择简易计税方式,也可选择以行业税率为依据缴纳增值税。当然,供应商也可以按照不同的项目选择适用不同的税率进行缴纳增值税。因此,某家房地产开发控股有限公司就住宅希望按照5%征收率对含增值税的价格采取简易征收方式缴纳增值税,而商业地产则倾向于按照11%的税率计算增值税额,并将其转嫁给购买方,购买方可以抵扣进项税额的传统计税方式。重要的是,纳税人一旦选定一种计税方式,则在之后的36个月期间不得更改。
实际操作中存在值得关注的问题。首先,对于不动产租赁,由于过渡期政策仅仅要求一般纳税人在2016年4月30日前取得该项资产,因此选择按照简易征收方式计税的满足该项条件的不动产租赁在未来可以一直适用于过渡期政策。换言之,所有权不变的同一不动产可以在多年后依然适用于按照5%征收率简易征收的过渡政策,但是新的不动产或所有权发生变动的不动产则不能继续适用过渡政策。
另外,在不动产租赁业务中,业主的选择将受到租户的重大影响。如果业主可以将增值税传递给下一环节,则其可能倾向于选择11%的税率。而由于租赁条款或协商不利等原因无法将进项税转嫁给租户时,业主往往更倾向于选用5%征收率方式。因此,业主与租户之间就税务问题清晰的沟通将成为将来租赁谈判的一部分。
小规模纳税人
11%的增值税税率适用于一般纳税人。年销售额500万元以上,或年销售额低于500万元,但能够向税务机关提供健全的会计记录,能够提供准确税务资料的,并向税局申请成为增值税一般纳税人并通过税局登记的纳税人被称为增值税一般纳税人。
不符合“增值税一般纳税人”标准的纳税人被称为增值税小规模纳税人,增值税小规模纳税人具有如下特点:
房地产业小规模纳税人按照5%的税率缴纳增值税,建筑业增值税纳税人按照3%的税率缴纳增值税。
小规模纳税人无法抵扣进项税
小规模纳税人不能开具增值税专用发票。小规模纳税人向一般纳税人销售货物或应税劳务,购货方要求销货方提供增值税专用发票时,税务机关可以为其代开增值税专用发票。
个人出租住宅将按照1.5%的征收率缴纳增值税,与现行营业税下政策一致
对于关键细分市场的研究
个人出售住宅的相关政策
正如上文提到的,新政策显著影响之一就是“个人出售住宅的相关政策”。事实上,个人将购买不足2年的住房对外销售的,按照5%的征收率全额缴纳增值税,计税基础是住宅销售额。
另一方面,除北上广深外,个人将购买2年以上(含2年)的住房对外销售的,免征增值税,目的是鼓励长期持有不动产,而抑制市场投机的行为。有意思的是,这个政策适用于所有个人持有的“住宅”房地产。因此,对于房地产投资者也将会适用于免税政策,个人出租住房的收入则适用1.5%的增值税率。
当考虑特殊情况时,政策适用就不那么清晰了。例如如果不到2年的时间,房地产业主发生死亡或者因离婚发生的财产权属转移。尽管有政策规定,上述情况取得房屋产权免征增值税,如果发生上述情况,再销售房产时,是否要重新计算2年的时间并不明晰。
建筑业服务
营改增后,除适用3%征收率简易征收的情况外,建筑行业将适用于11%的增值税率。对于目前按照3%征收率简易征收的项目,支付给分包商的费用允许在从总收入中税前扣除,与现行的营业税下政策一致。
营改增后,建筑行业将面临两个主要问题:
取得增值税发票的问题。由于总包商下有很多分包商为小规模纳税人,无法开具增值税专用发票,该部分的进项税只能拿到税局代开的增值税专用发票方能抵扣。
当建筑公司采购作为其提供服务一部分的原材料时,这些材料是否应按照建筑业11%的税率还是按照销售货物17%税率缴纳增值税?一般而言,因为购买的材料的价格已算入到开发商支付给建筑 公司的费用中,所以应适用11%的税率。但是目前法规规定并不十分明确。
考虑到某些建筑公司提供建筑服务,开发商采购原材料的情况。对于在建筑服务中不提供材料的建筑公司,可适用于3%简易征收的优惠政策。该规定符合减轻建筑公司税负的政策考虑,背后的原理是将增值税率降低,以用来弥补建筑业企业可抵扣的进项税较少的情况,因为他们主要的成本是人工成本。
房地产开发商
抛开对于开发商老项目利好的过渡性政策,还有其他一些利好消息。其中最重要的就是,对于申请成为一般纳税人的房地产开发商,将可以把从政府采购的土地成本可以从销售额中扣除,保证房地产开放商只就业务中增值的部分缴纳增值税。但是此规定只能适用于房地产开发商适用于11%增值税率的时候,而不适用于5%增值税率。因此,对于销售额适用什么税率是有利的,先进行测算是非常有必要的。
房地产开发商就营改增另外特别关注的一点是,当房地产开发商使用预售方式销售房产并收讫预付款时,是否即产生了增值税纳税义务,实操中预收款可能会发生在任何重大的建筑施工之前。值得一提的是,36号文并没有就此提出要求,如果收到预收款没有开具增值税发票,销售不动产的纳税义务发生时间为合同规定时间或权属变更时。但是,在收到预收款时需要按3%的预征率预缴增值税。
房地产基金及其投资者,以及持有财产-长期持有
房地产基金及其投资者为出租目的而持有的房地产也将会获益于相对宽松的过渡政策。具体来说,针对以下两种情况可选择征收为5%的简易计税方法:
一般纳税人出租其2016年4月30日前取得的不动产或
一般纳税人销售其2016年4月30日前取得(不含自建)的不动产
此外,对于可选择简易计税办法使用5%征收率的非自建不动产,法规允许了此种情况下可按卖出价和买入价的差额计税,意味着房地产基金及其投资者,以及那些在2016年4月30日前购入并持有不动产(比如工厂)的纳税人在后续转让时,可就总销售额减去总购买价的基础上,按5%征收率缴纳增值税,与现行营业税下的规定一致。
2016年5月1日之后取得的房地产资产并不能够选择使用简易计税方法使用5%征收率,购买方能够以11%的增值税率抵扣其进行税额。然而,法规规定了增值税可抵扣的进项税额需按比例分摊在两年中抵扣,第一年可抵扣进项税额的60%,第二年可抵扣进项税额的40%,此规定同样适用于2016年5月1日后取得的不动产在建工程,但不适用于不包括房地产企业自行开发的房地产、融资租入的不动产以及在施工现场修建的临时建筑物、构筑物。
关于这条政策值得好奇的一点是,乍看之下是政府可提高其财政收入,但是具体效用不太清晰,因为除出口退税外,我国尚不允许进项税留抵退税,意味着购买方产生进行留抵的话,不会得到退税。另外,关于购入按固定资产核算的不动产,第一年可抵扣的60%进项税额是应于购买的当月申报抵扣,还是应该按比例分摊到12个月申报抵扣。同理,这一疑问也适用于与第二年40%的可抵扣进项税额。此外,如果在第二年期间也发生了不动产处置的情况,那么进项税额应当如何处理,政策尚未明确。此外,如果购入不动产不是按固定资产核算,例如按投资性房地产核算,那么应该如何抵扣?法规也没有明确给出指引。
在我国,常见的处置房地产的方法是由房地产持股公司出售股份或其他权益,转让并不属于营业税制或增值税制的应税范围。至少在现阶段出台的法规并未包括类似企业所得税7号公告的“看穿”政策,即针对出售股份行为将会视同处置潜在的房地产资产那样需要征税。
物业管理,房产中介和及其他类似服务提供方
如前所述,物业管理服务、房产中介及其他类似服务将适用6%增值税税率。值得注意的是,物业管理服务被归类为“商务辅助服务”。因此,物业管理服务和房产中介服务可以抵扣。
转售水电和其他市政支出
在房地产业,物业管理公司或者业主按照租约转售水电等市政支出给租户是非常常见的情况。问题是,转售水电是否应按照水电所适用的增值税税率征收,而不用管是否业主选择了简易征收方法纳税,还是这些转售的水电应作为提供租赁服务的价外费用一并按照11%征收增值税。营改增新法规并未给出具体解释。
融资成本
如我们在关于金融业营改增的中国税务快讯中所述,利息支出以及直接和贷款服务相关的手续费支出无法获得进项税抵扣,将增加房地产项目的融资成本。
预测在实践中将会产生的重要问题
增值税改革是一项重大的税制改革举措,每当这些新法规发布时,通常会有大约12至18个月的“适应期”。初看之下,会有许多曾经在国际增值税体制出现过的系统性问题也可能在我国发生。毫无疑问,在未来相当长的一段时间内,下列问题都会引发疑问或不确定性,:
房产的认证问题 - 法规是建立在即将被出售的房产和已取得的房产是一致的假设上运行的。考虑这些例子:房地产开发商是否能就取得土地使用权时支付的价格进行相应减除。如果开发商的项目部分属于老项目,部分属于新项目,土地使用权该如何处理?同样的问题也会毫无疑问地在过渡政策下出现,比如共有者之一在2016年4月30日当天拥有地产50%的股权,而其他共有者在2016年4月30日之后购买了他们50%的股权。在随后的销售中,增值税5%的简易征收办法是否一并适用于全部的共有者,还是将全部不适用呢?
商业及住宅地产 – 关于个人销售住房的相关政策为销售和出租住宅地产提供了税收优惠。但实操中可能存在如何准确定义“住房”和“非住房”的困难。比如,如何将学生公寓和服务式公寓分别归类。
房地产开发商登记为增值税一般纳税人 – 房地产开发商一般会希望于项目开始阶段登记为增值税一般纳税人,可以从销项税额中抵扣相应的进项税额。但实操困难在于,当项目开始时,房地产开发商尚未取得销售收入,因此可能无法顺利登记为增值税一般纳税人。这种在发生费用支出和取得销售收入之间会有很长一段筹建时间的商业模式,可能会导致企业无法及时抵扣应抵的进项税。希望税务当局/税务机关能够允许开发商在项目开始阶段就有资格注册为增值税一般纳税人。
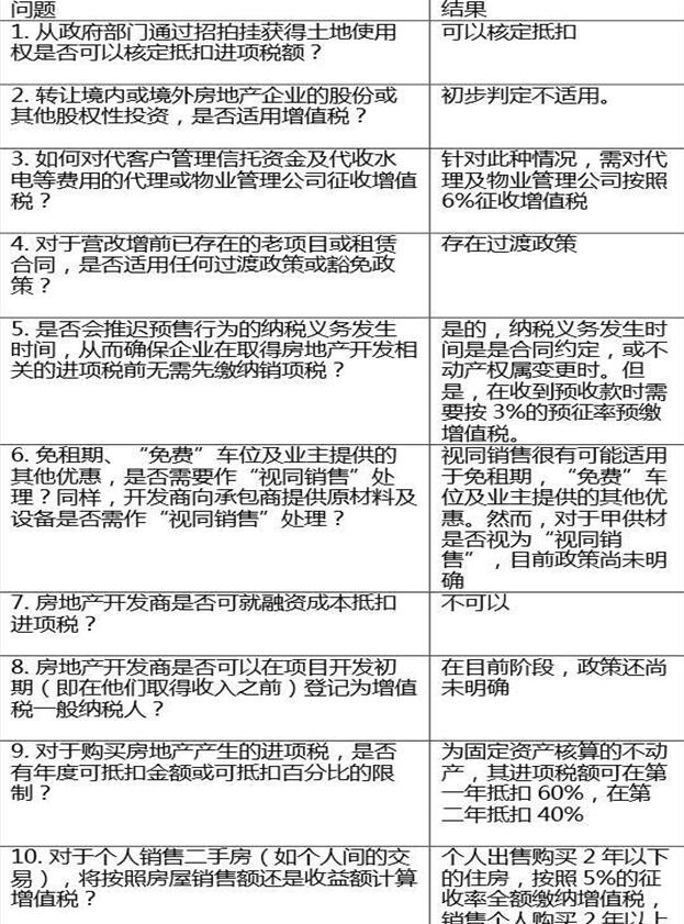
十大行业问题 – 房地产及建筑业
毕马威2016年3月5日的中国税务快讯中,我们列出了存在于房地产及建筑业中的十大行业问题。随着政策发布,现着眼于这些问题将如何被解决(或仍无法解决)。

主要财务影响 – 房地产及建筑业
许多房地产开发商,业主,房地产基金和其投资者非常关注,当过渡政策结束时,11%的增值税率是否会造成他们额外的税负。这些问题并没有简单统一的答案,而是需要对相关财务模型进行财务影响审阅及分析。我们列出了几个关键的影响因素:
现有合同的条款 – 如果合同已经签订且增值税无法转嫁给下游企业,那么供应商也许更愿意使用3%(建筑行业)及5%(房地产行业)的征收率,使用简易计税方法去降低增值税带来的影响。
交易对方是否为增值税一般纳税人 – 如果销售业务的购买方属于增值税一般纳税人,或租赁业务的承租方属于增值税一般纳税人,那么相较现行的营业税下,增值税将更会容易地转嫁给购买方或租户。总体而言,意味着B2B模式下的房地产交易(如商场、写字楼、工厂、酒店和其他形式的商业房地产项目)相比B2C或C2C模式下的住宅而言,受政策变化不利影响的可能性更低。土地占整个项目的比例价值 – 预计政府部门将不需要就出让土地使用权缴纳销项税,然而开发商购买土地使用权时可就支付的价格视同进项进行抵扣,也意味着当开发商出售已完成的项目时,其增值税应纳税额将由销项税额与视同进项税额决定。此外,如果建筑劳务和材料占项目开发总价值越高,则可抵扣进项税额越高,因为材料的进项税率为17%,而建筑成本会带来11%进项税。
销售模式 – 出售已完工房地产项目和出售房地产企业的股权,可能适用不同的增值税处理方法。并且,出售股权的权益可能不属于增值税征税范围。
企业运营结构 – 许多开发商通过项目公司运营各开发项目。如果汇总申报无法实现,意味着每次开发新的项目时,都需要让每个项目公司尽早登记为增值税一般纳税人,以确保可以尽早获得进项税抵扣资格。然而,直到各公司产生销项税时才能实现相关进项税额的经济效应。因为除了部分货物和服务出口外,我国并不广泛就进项税留抵退税予以退税(这与其他很多增值税税制国家不同)。因此,增值税对企业现金流会产生显著并长远的影响。此外,当以项目公司架构运营时,一个项目产生的进项税将不能用于抵扣另一个项目产生的销项税。


